7+ Morphogenic Field Technique
We first introduce the construction of electrospun fiber scaffolds and their various structures as well as various commonly used types of drugs. Basics of plant cell and tissue culture.
Two Types Of Subgroup Valence Heteroatoms Piii Teiv Synergistically Controlling Octa Ceiii Encapsulated Heteropolyoxotungstate And Its Electrochemical Recognition Properties Inorganic Chemistry
This can be performed by transferring the adult nucleus into the cytoplasm of an oocyte or by fusion with the pluripotent cell.

. The process controls the organized spatial distribution. Morphogenic regulators baby boom and wuschel improve monocot transformation. Animal Man Bernhard Buddy Baker is a superhero appearing in American comic books published by DC ComicsAs a result of being in proximity to an exploding extraterrestrial spaceship Buddy Baker acquires the ability to temporarily borrow the abilities of animals such as a birds flight or the proportionate strength of an antUsing these powers Baker fights crime.
Neural crest cell migration occurs in a rostral to caudal direction without the need of a neuronal scaffold such as along a radial glial cellFor this reason the crest cell migration process is termed free migration. We are an Open Access publisher and international conference Organizer. The success of the three previous editions shows that communication theory courses are thriving and teachers and students of communication understand the importance of theoretical thinking.
K437 or K439 for component separation technique CST Pre-authorization for 49652 required only with. Improved Measurement of Bsub 22 of Macromolecules in a Flow Cell. We own and operate 500 peer-reviewed clinical medical life sciences engineering and management journals and hosts 3000 scholarly conferences per year in the fields of clinical medical pharmaceutical life sciences business engineering and technology.
Combining single-cell RNA sequencing scRNA-seq and spatial transcriptomics can localize transcriptionally characterized single cells within their native tissue context. Instead of scaffolding on progenitor cells neural crest migration is the result of repulsive guidance via EphBEphrinB and semaphorinneuropilin signaling interactions. Serial radiographs to confirm maintenance of fracture alignment and apposition.
The same technique was used during cloning of the famous Dolly sheep. It treats the involved bone and yields a pain relief rate of 80-90. An improved apparatus has been invented for use in determining the osmotic second virial coefficient of macromolecules in solution.
PDF for Bone Morphogenic Protein. Erythropoiesis is a tightly-regulated and complex process originating in the bone marrow from a multipotent stem cell and terminating in a mature enucleated erythrocyteAltered red cell production can result from the direct impairment of medullary erythropoiesis as seen in the thalassemia syndromes inherited bone marrow failure as well as in the anemia of chronic. NASA Technical Reports Server NTRS Wilson Wilbur.
The effect of the delivery of vascular endothelial growth factor and bone morphogenic protein-2 to osteoprogenitor cell populations on bone. In plant cell culture plant tissues and organs are grown in vitro on artificial media under aseptic and controlled environment. The proliferation time of somatic stem cells is longer than that of ESCs.
Superior field performance of waxy corn. This Review discusses. Pulsed electromagnetic field stimulation may be added.
Plant Cell 28 19982015 2016. By contrast disruption of gene 7 of TGEV greatly reduced viral replication in the lung and gut of infected piglets Ortego et al 2003. It is possible to reprogram adult stem cells back to their pluripotent state.
In the same manner viruses with knockouts of either the 3abc gene cluster or genes 7a and 7b in FIPV produced no clinical symptoms in cats at doses that were fatal with wildtype virus Haijema et al 2004. It is with great enthusiasm that we provide the fourth edition of Introducing Communication Theory. 65 Wide field half-body hemibody radiation therapy can be used as primary palliative therapy for widespread symptomatic bone metastases or as an adjuvant to local-field.
The technique depends mainly on the concept of totipotentiality of plant cells which refers to the ability of a single cell to express the full genome by cell divisionAlong with the totipotent. No FDA-approved treatments are currently available but many of these factors facilitate healing. In a typical intended application the.
The most emerging branch in pharmaceutical sciences known as Pharmaceutical nanotechnology presents new tools opportunities and scope which are expected to have significant applications in disease diagnostics and therapeuticsRecently nano-pharamceuticals reveal enormous potential in drug delivery as carrier for spatial and temporal delivery of. It is one of three fundamental aspects of developmental biology along with the control of tissue growth and patterning of cellular differentiation. Increased levels of growth factors including insulin growth factor-1 transforming growth factor-beta-1 and platelet-derived growth factor occur after tendon.
Maize Zea mays is a leading cereal crop in the world. Bone morphogenic protein BMP or platelet-derived protein PRP may also be added to add osteoinductivity. The Spine Journal is the 1 ranked spine journal in the Orthopaedics category.
Versatile strategies have been developed to construct electrospun fiber-based drug delivery systems for tissue regeneration and cancer therapy. One positive sign for the field is that a recent report describes an analysis involving almost 800 human liver chips created with cells from two different donors that successfully met the IQ. Mature maize embryos and leaf tissues were used to generate transgenic plants with these two morphogenic.
Growth factors have drawn increasing interest in the field of tendon injury and repair. In this Review the authors investigate engineering. This technique is based on a.
The Spine Journal the official journal of the North American Spine Society is an international and multidisciplinary journal that publishes original peer-reviewed articles on research and treatment related to the spine and spine care including basic science and clinical investigations. Bone morphogenetic protein-7 rhBMP-7 is not a covered benefit. CAS PubMed PubMed Central Google Scholar.
As this technique can allow encapsulation of proteins and their subsequent release by the addition of either. The more recent evolution in this field has now led to the definition of a. The embryo and endosperm are then.
Using single-cell and spatial transcriptomics in chicken hearts here the authors generate a census of cellular interactions from early to late four-chambered heart stage identifying a distinct. Morphogenesis from the Greek morphĂȘ shape and genesis creation literally the generation of form is the biological process that causes a cell tissue or organism to develop its shape. Organoids are cellular 3D models of organs which provide powerful in vitro platforms for the investigation of tissue and disease biology.
Long- or short-arm cast. Then we discuss some representative strategies for controlling. Implantable Peripheral Nerve Stimulation and Peripheral Subcutaneous Field Stimulation PDF 64585 64590 64595 L8680 L8683.
The maize kernel is the storage organ and the harvest portion of this crop and is closely related to its yield and quality. The development of maize kernel is initiated by the double fertilization event leading to the formation of a diploid embryo and a triploid endosperm. 66 Several randomized trials have indicated that a single fraction of 8Gy is adequate for pain relief.
Learn And Explore Intro Juneva Health 1 Alternative Health Services
Premier Vitality Port Angeles Wa Alignable
Muscling In On Stem Cells Sinanan 2006 Biology Of The Cell Wiley Online Library
Life Free Full Text Bone Morphogenetic Protein 7 Effect On Human Glioblastoma Cell Transmigration And Migration
Pdf Slc4a11 And The Pathophysiology Of Congenital Hereditary Endothelial Dystrophy
7 Ir Interpretatio Njntu Pharmacy
Evaluation Of Bone Morphogenic Protein Bmp 7 Expression Levels In Download Scientific Diagram
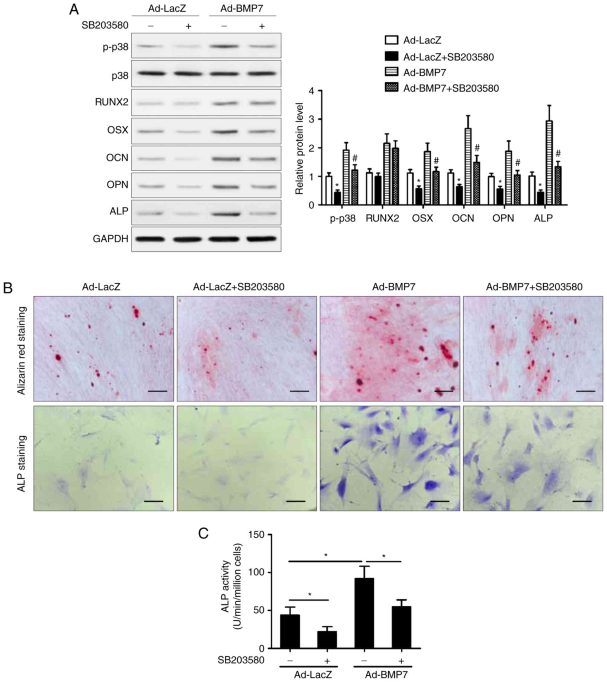
Bone Morphogenetic Protein 7 Enhances The Osteogenic Differentiation Of Human Dermal Derived Cd105 Fibroblast Cells Through The Smad And Mapk Pathways
Bone Morphogenetic Protein 7 Promotes Resistance To Immunotherapy Nature Communications
Activities Of Visual Cortical And Hippocampal Neurons Co Fluctuate In Freely Moving Rats During Spatial Behavior Elife
Life Free Full Text Bone Morphogenetic Protein 7 Effect On Human Glioblastoma Cell Transmigration And Migration
Bone Morphogenetic Protein 7 Promotes Resistance To Immunotherapy Nature Communications
7 Ir Interpretatio Njntu Pharmacy
Transforming Growth Factor B1 Inhibits Bone Morphogenic Protein Bmp 2 And Bmp 7 Signaling Via Upregulation Of Ski Related Novel Protein N Snon Possible Mechanism For The Failure Of Bmp Therapy Bmc Medicine
Integration Of Multimodal Data In The Developing Tooth Reveals Candidate Dental Disease Genes Biorxiv
Life Free Full Text Bone Morphogenetic Protein 7 Effect On Human Glioblastoma Cell Transmigration And Migration
Mft Morphogenic Field Technique Off The Body Energy Testing By Mindful Living 24 7 In Howell Mi Alignable